
GOAL
Creating a mobile app to improve the lives of people living with cancer.
DESIGN
A user-centric mobile health app to be the ‘one-stop-shop’ for people living with cancer.

There are 2.5M people living with cancer in the UK today, predicted to rise to 4 million by 2030.
Worldwide, around 18M people will be diagnosed with cancer this year alone.
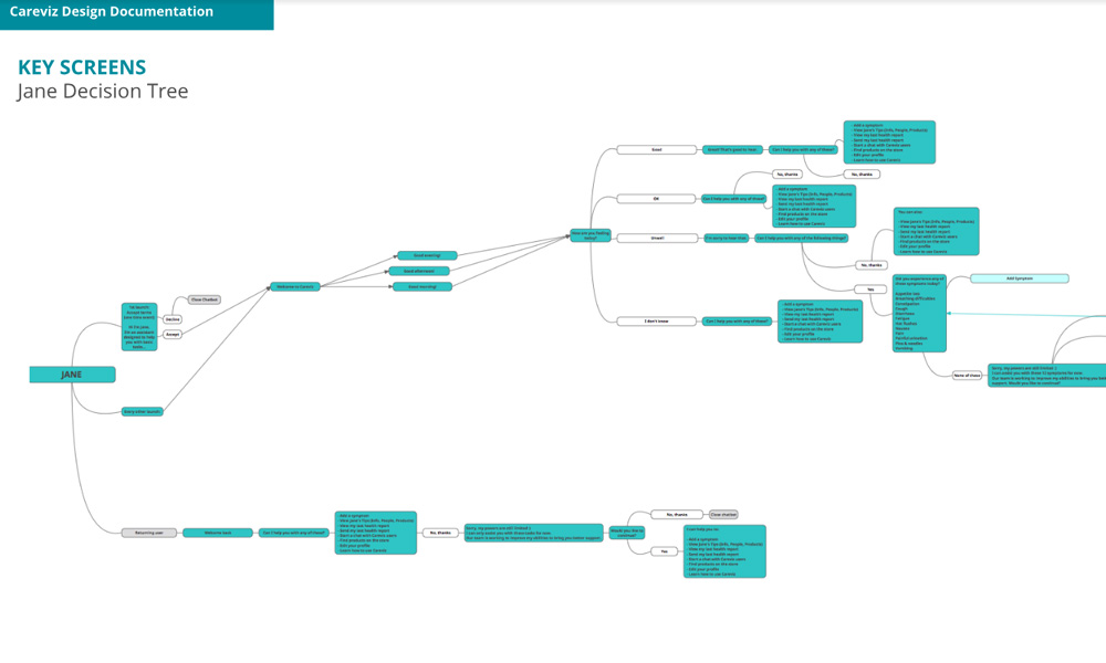
Careviz groups the tools and services that are needed during and after cancer treatment. Our app makes life easier for patients as it enables them to share their journey with relatives and to connect with people with similar conditions through our community. The Careviz chatbot helps cancer patients to feel more in control by easily monitoring their symptoms and by giving assistance for daily tasks and navigation. Users can also purchase wellbeing products recommended by the community on our store.


Features
Patients engage with the community to find more support, they use symptom monitoring tools to feel more in control and purchase wellbeing products on our store to improve their quality of life. Patients benefit from the following:
• User Experience: Finding the app engaging and easy to use.
• Chatbot: Receiving assistance to navigate the app and monitor symptoms.
• Community: Connecting with each other to get more support.
• Store: Finding wellbeing products recommended by the community.

Market Size
There are more than 360,000 new cancer cases in the UK every year. Worldwide, this figure increases to 18M. The mobile health market is worth £24.7B worldwide, with an annual growth rate of 49%. We are launching Careviz in the UK and planning to expand in the rest of Europe where our goal is to become a market leader.

Team
• Mikael is Co-Founder & CEO, in charge of the Product Design & Development, Vision and Innovation.
• Gilles is Co-Founder & COO, in charge of Business Development, Marketing, Operations, Finance and Strategy. The founding team bring more than 10 years of a complementary set of skills.
• Vincent, our CTO, is in charge of the technical implementation of new designs into the app.
• Alexandre is our front-end developer.
• Arsentiy is our back-end developer.
We work with 2 medical advisors within our team and advised by digital health professionals.